本站
站群
网站首页
网站首页
政务资讯
政务公开
办事服务
互动交流
专题专栏
您当前所在位置:
首页
>
市工业和信息化局
>
财政信息
>
部门(单位)预决算
索
引
号:
003083358/202509-00038
信息分类:
部门(单位)预决算
内容分类:
综合政务
发布日期:
2025-09-23
发布机构:
市工业和信息化局
文
号:
名
称:
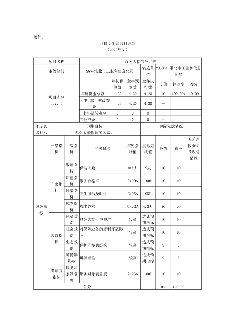
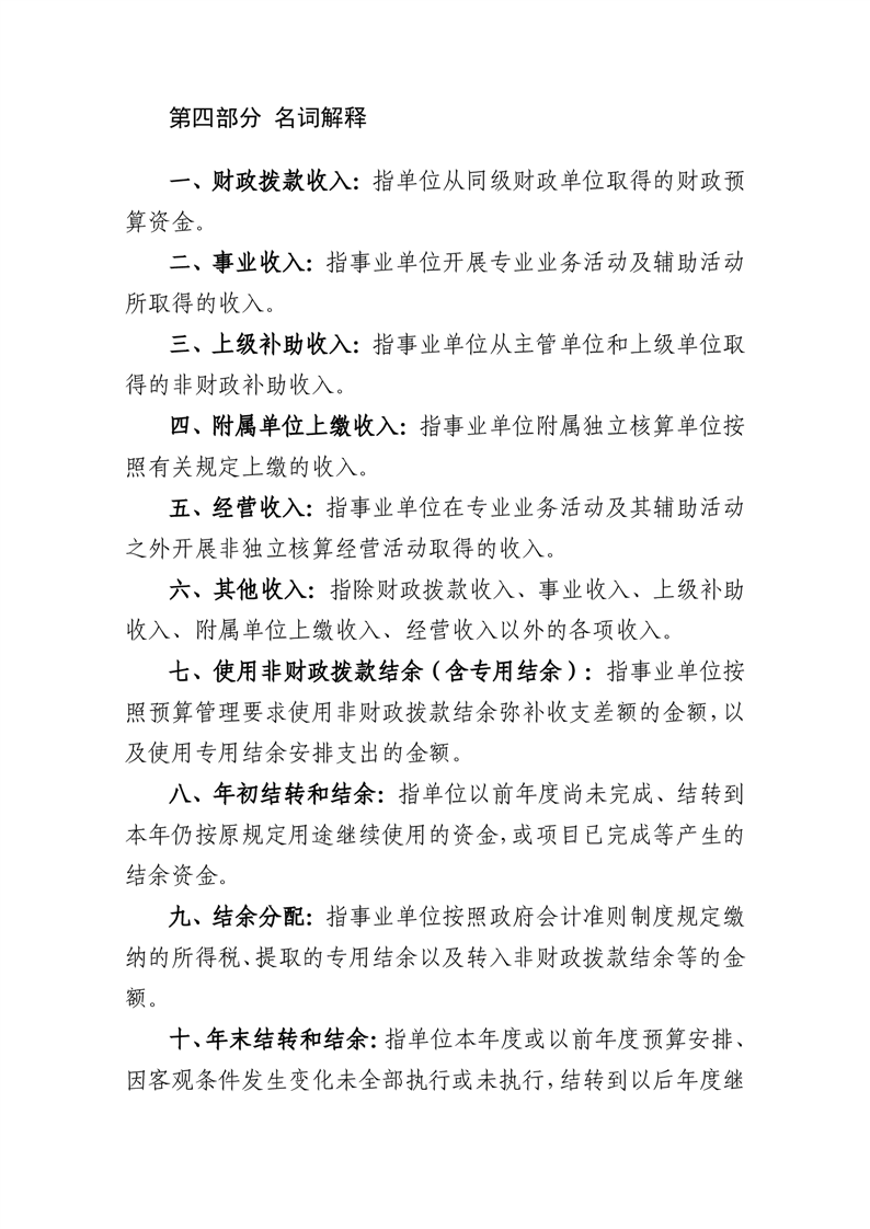
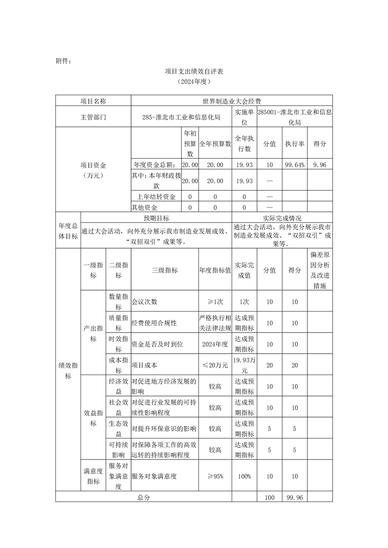
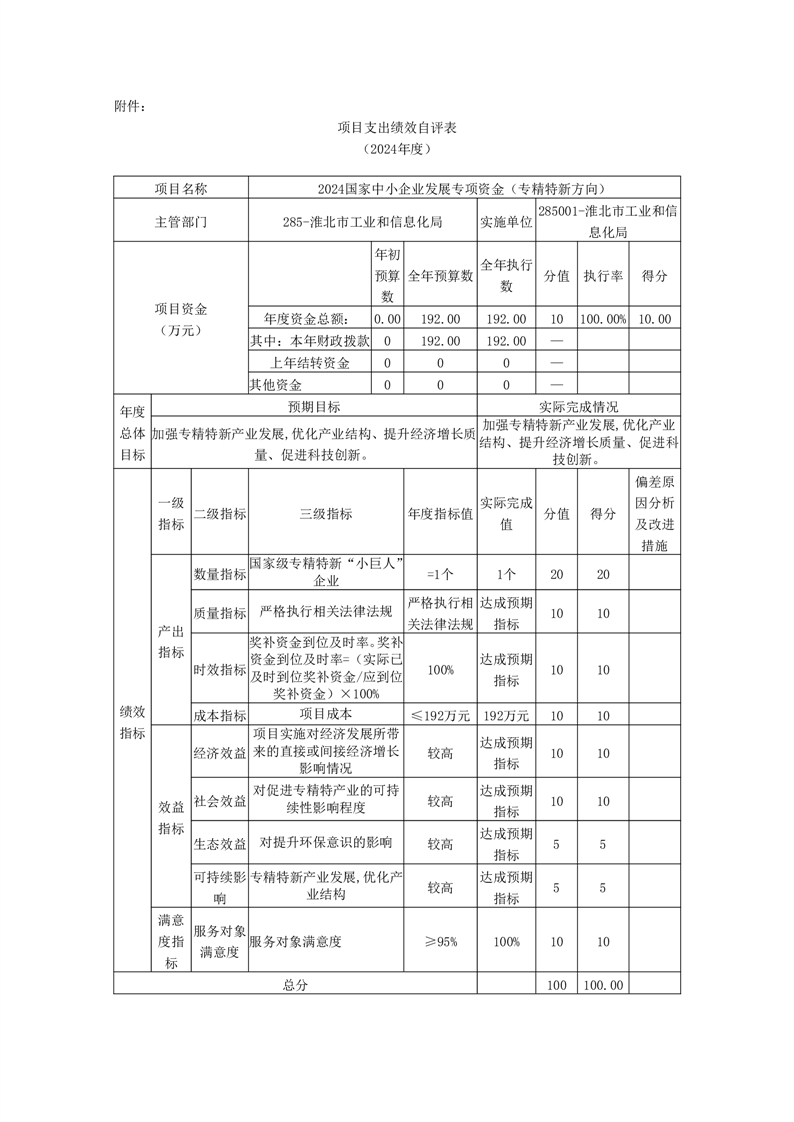
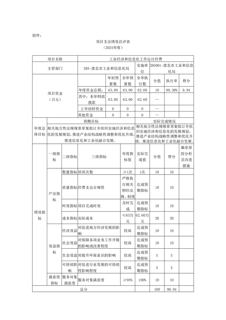
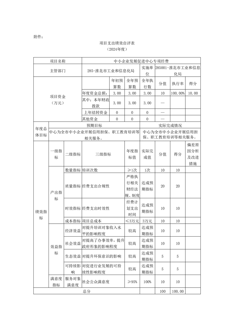
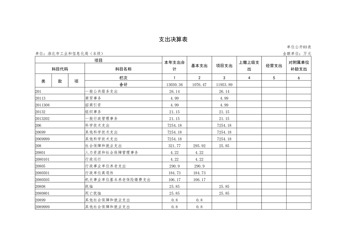
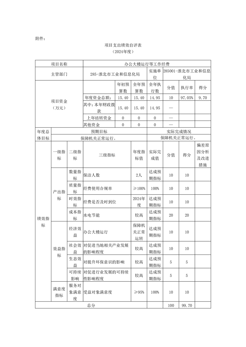
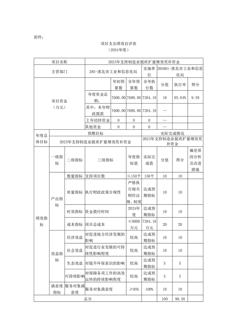
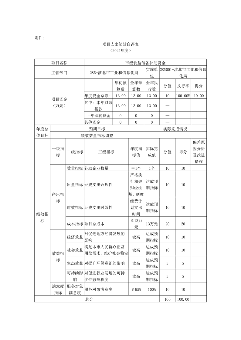
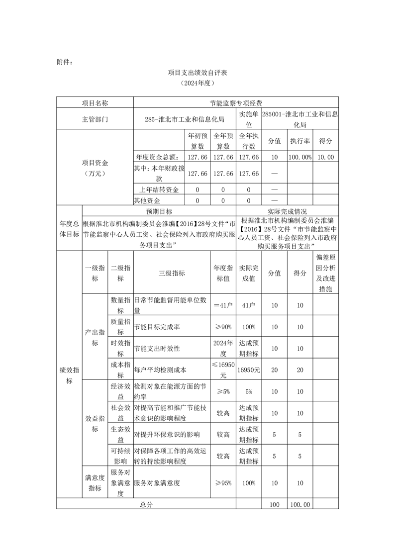
淮北市工业和信息化局(本级)2024年度单位决算公开
关
键
词:
有效期至:
索
引
号:
003083358/202509-00038
信息分类:
部门(单位)预决算
内容分类:
综合政务
发文日期:
2025-09-23
发布机构:
市工业和信息化局
文
号:
关
键
词:
名
称:
淮北市工业和信息化局(本级)2024年度单位决算公开
淮北市工业和信息化局(本级)2024年度单位决算公开
浏览次数:
信息来源: 市工业和信息化局
发布时间:2025-09-23 08:03
字号:
大
中
小
分享到: