| 索引号: |
003083358/202509-00045 |
信息分类: |
部门(单位)预决算 |
| 内容分类: |
综合政务 |
发布日期: |
2025-09-24 |
| 发布机构: |
市工业和信息化局 |
文号: |
|
| 名称: |
淮北市工业和信息化局2024年度部门决算公开 |
关键词: |
|
| 有效期至: |
|
| 索引号: |
003083358/202509-00045 |
| 信息分类: |
部门(单位)预决算 |
| 内容分类: |
综合政务 |
| 发文日期: |
2025-09-24 |
| 发布机构: |
市工业和信息化局 |
| 文号: |
|
| 关键词: |
|
| 名称: |
淮北市工业和信息化局2024年度部门决算公开 |
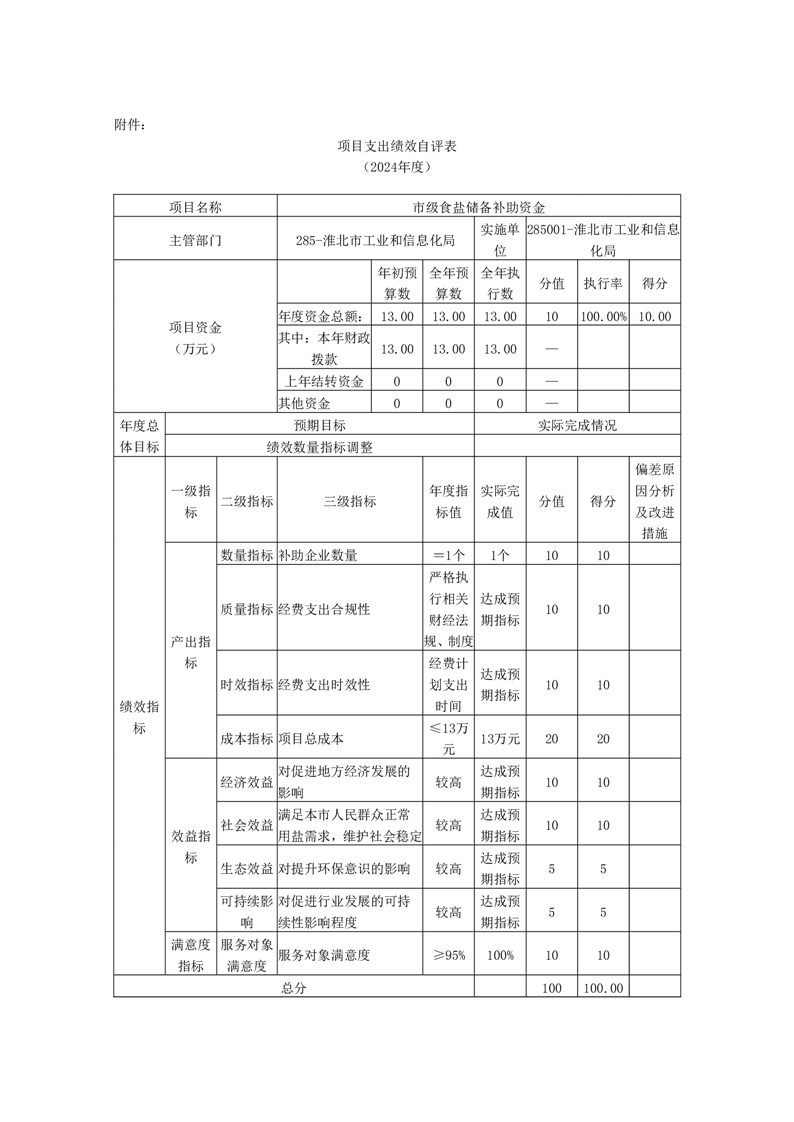
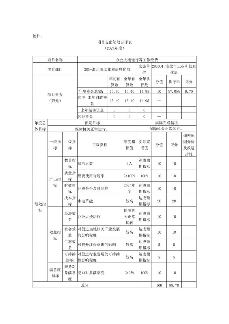
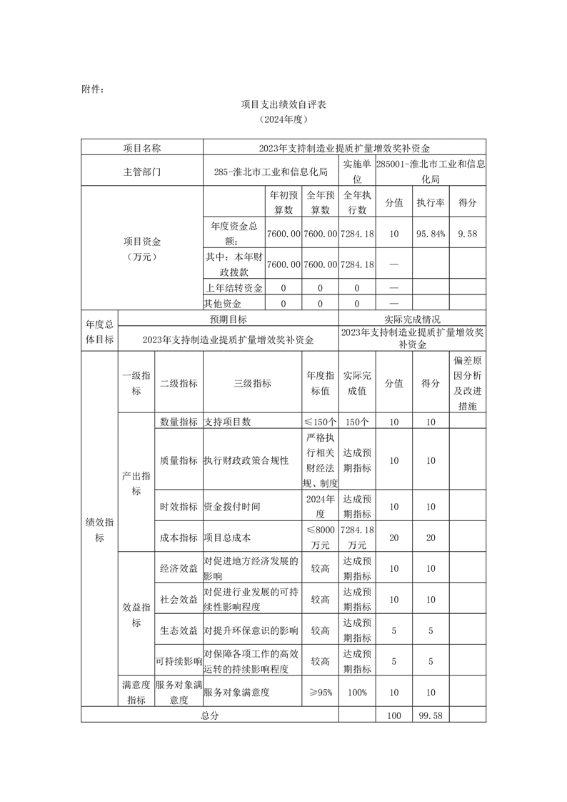
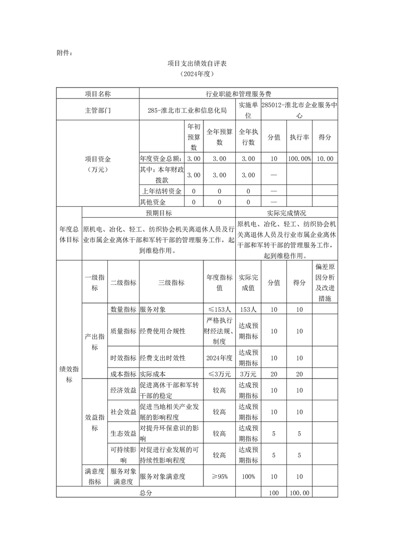
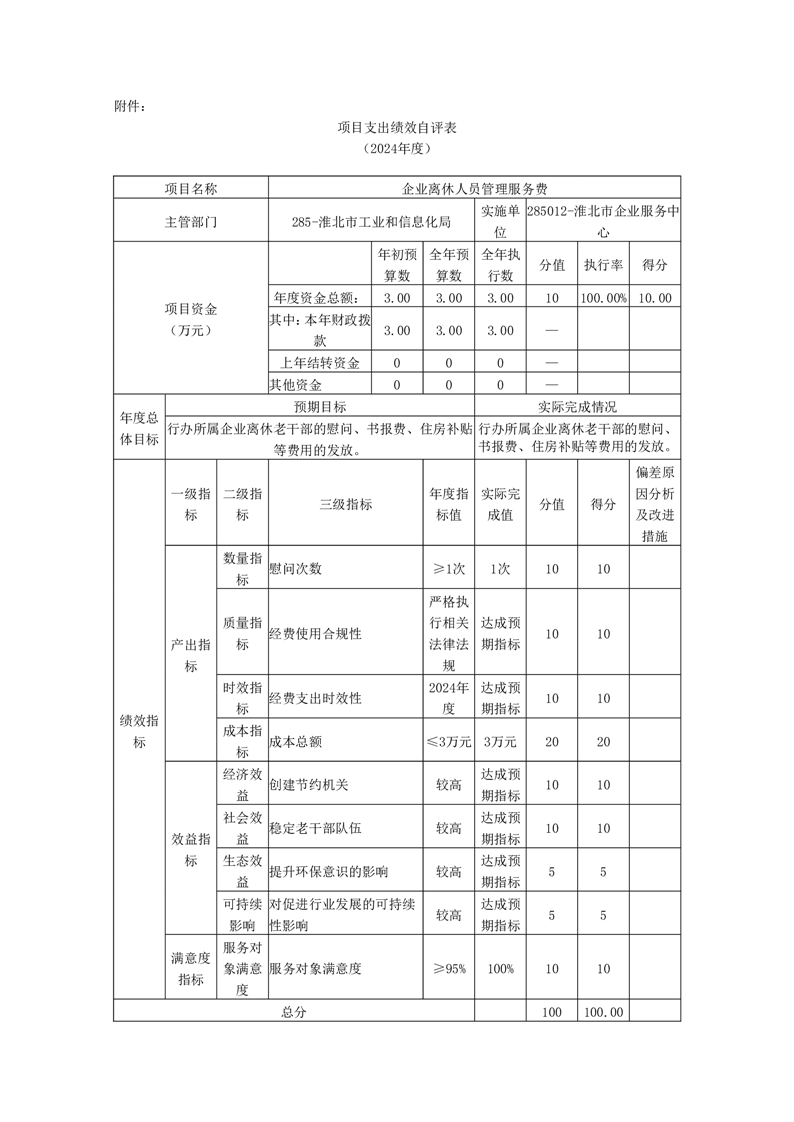
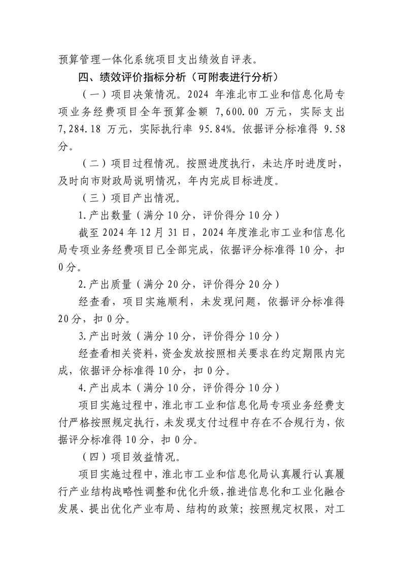
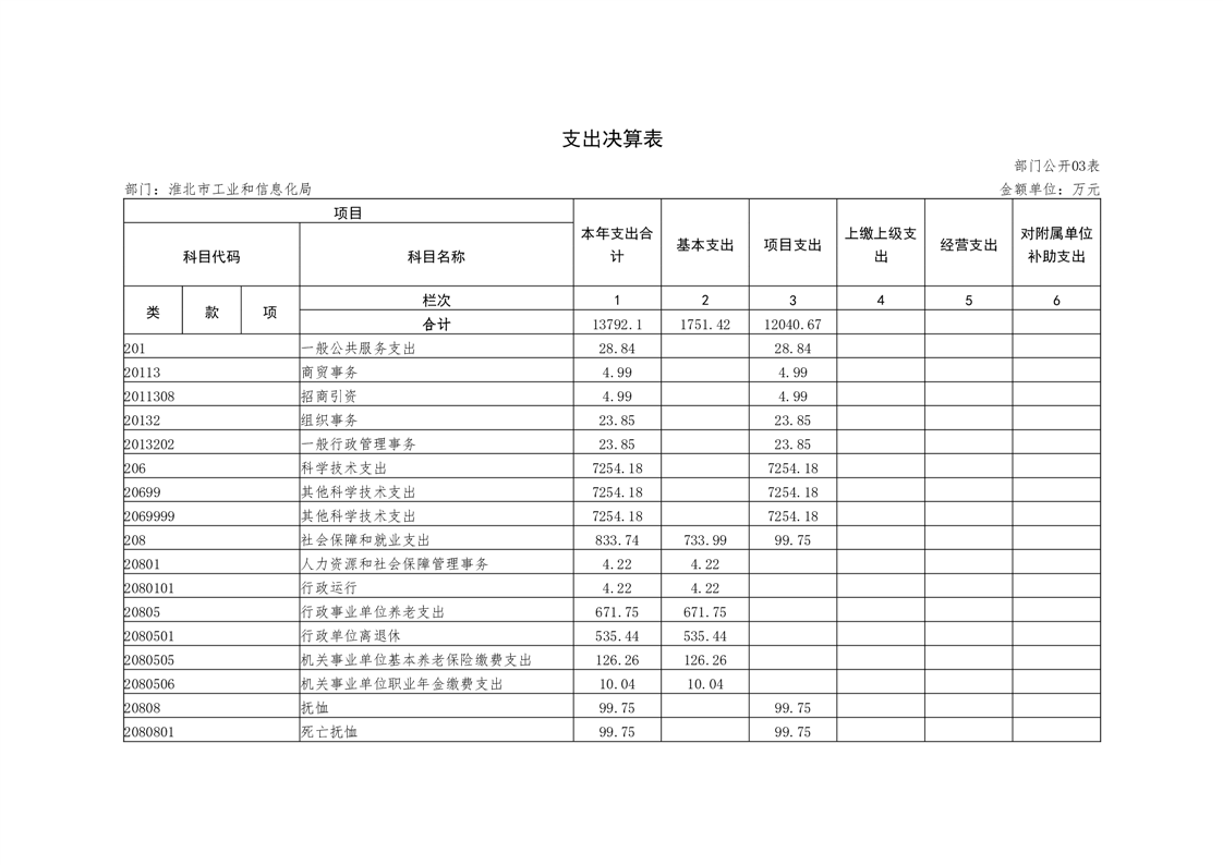
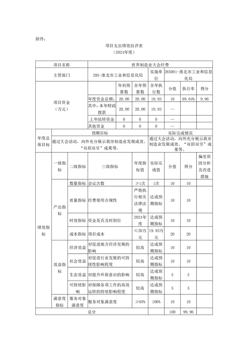
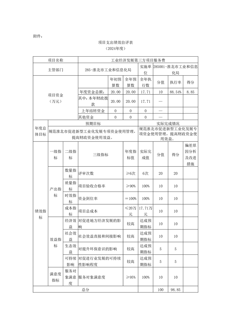
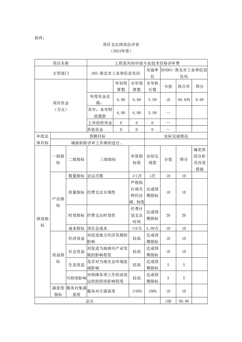
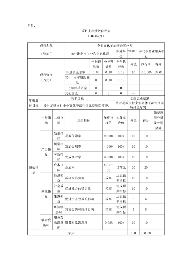
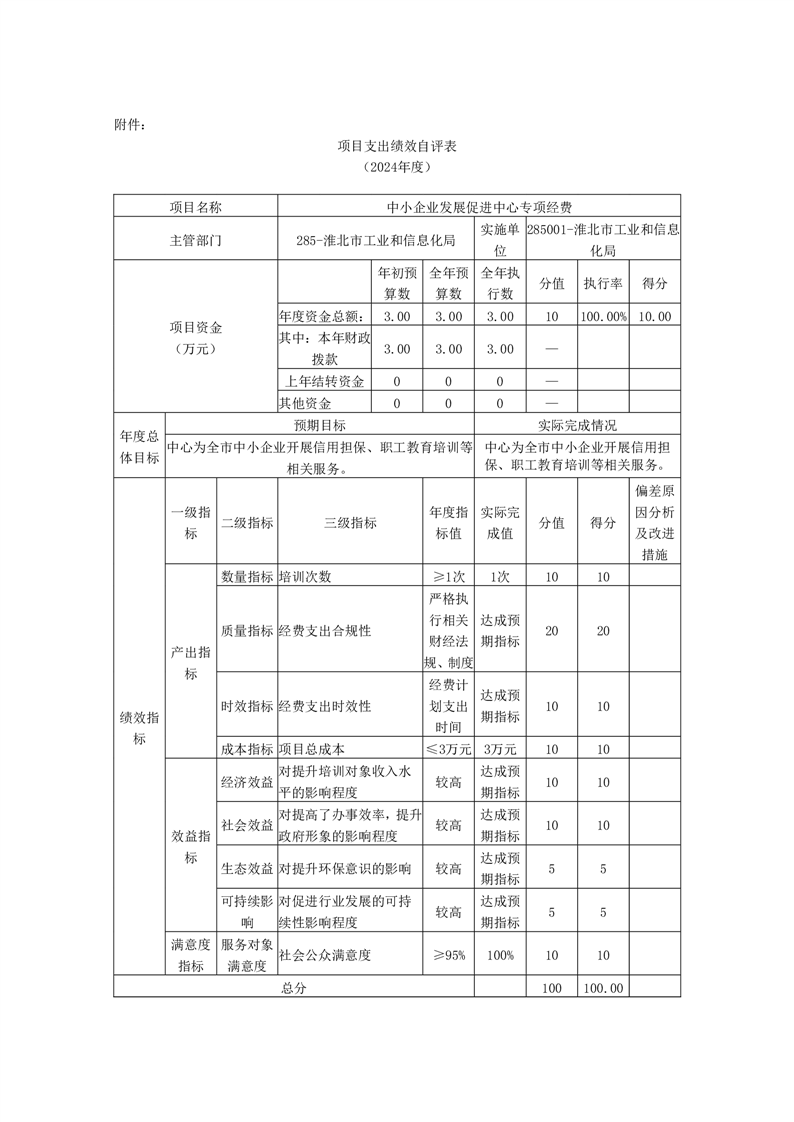
淮北市工业和信息化局2024年度部门决算公开
浏览次数:
信息来源: 市工业和信息化局 发布时间:2025-09-24 17:34
字号:
大
中
小
分享到: